【摘要】數據貓訊:教育部網站11月22日發布《教育移動互聯網應用程序備案管理辦法》(以下簡稱《辦法》),明確職能部門統籌教育移動應用管理工作,組織開展備案工作。本案要求使用的教育移動應用需經集體決策,并簽訂協議或合同。推薦使用的教育移動應用不得與教學和管理行為掛鉤。

《辦法》要求,各單位于2019年12月1日至2020年1月31日前完成對現有教育移動應用的備案工作,并結合實際建立本地區、本單位的備案信息動態更新機制,確保數據準確性。
《辦法》要求,各單位應以備案為基礎建立監測預警通報機制,及時發現、處置問題隱患和安全事件。省級教育行政部門應建立本地區的監測預警通報機制,并與教育部進行數據共享。2020年2月1日起,公共服務體系將向社會公眾提供備案信息查詢,接受社會監督。
《辦法》要求,教育部對各地教育移動應用備案情況進行檢查,定期通報教育移動應用備案工作進展。同時,將教育移動應用備案情況納入網絡安全責任制等相關考核評價。對備案工作落實不到位的教育行政部門和學校予以約談、通報。
《辦法》要求,教育移動應用存在違法違規或違反《意見》要求且整改不及時的,將列入教育移動應用提供者黑名單,向教育系統通報,并撤銷涉事教育移動應用備案。涉事單位六個月內不得再提交備案申請。
通知與辦法全文如下:
各省、自治區、直轄市教育廳(教委),新疆生產建設兵團教育局,部屬各高等學校,各直屬單位:
《教育移動互聯網應用程序備案管理辦法》(以下簡稱《辦法》)已經教育部網絡安全和信息化領導小組審定同意。現印發給你們,請遵照執行,并就做好教育移動互聯網應用程序(以下簡稱教育移動應用)備案工作通知如下。
一、高度重視教育移動應用備案工作。落實備案制度是規范教育移動應用管理的基礎。請各單位高度重視備案工作,明確職能部門統籌教育移動應用管理工作,組織開展備案工作。各省級教育行政部門應組織本地區的企業、社會機構等單位做好提供者備案,指導本地區的教育行政部門和學校做好提供者備案和使用者備案。
二、分階段完成教育移動應用備案工作。備案工作將依托國家數字教育資源公共服務體系(網址:http://app.eduyun.cn,以下簡稱公共服務體系)常態化開展。請各單位于2019年12月1日至2020年1月31日前完成對現有教育移動應用的備案工作,并結合實際建立本地區、本單位的備案信息動態更新機制,確保數據準確性。
三、設置ICP備案和等級保護備案緩沖期。2019年12月1日至2020年1月31日為備案緩沖期,期間ICP備案和等級保護備案不作為備案的前置條件。請教育移動應用提供者在2020年1月31日前完成ICP備案和等級保護備案,并及時在公共服務體系上傳、更新信息。2020年2月1日起,未完成上述兩個備案的教育移動應用備案將被撤銷,并予以通報。
四、加強政策宣傳解讀。各單位應向教育移動應用提供者和使用者認真解讀教育移動應用相關政策文件,介紹《辦法》明確的備案流程和要求,指導工作人員開展備案工作。加強對廣大師生使用教育移動應用的宣傳教育,介紹相關政策,鼓勵在校師生共同維護切身利益。
五、提高事中事后監管能力。各單位應以備案為基礎建立監測預警通報機制,及時發現、處置問題隱患和安全事件。省級教育行政部門應建立本地區的監測預警通報機制,并與教育部進行數據共享。2020年2月1日起,公共服務體系將向社會公眾提供備案信息查詢,接受社會監督。
聯系人及電話:教育部科技司潘潤愷010-66096457;中央電化教育館劉學010-66490222
教育部辦公廳
2019年11月11日
教育移動互聯網應用程序備案管理辦法
第一章 總則
第一條為做好教育移動互聯網應用程序(以下簡稱教育移動應用)備案管理工作,加強教育移動應用事中事后監管,根據國家“放管服”改革精神和《教育部等八部門關于引導規范教育移動互聯網應用有序健康發展的意見》(以下簡稱《意見》)的要求,制定本辦法。
第二條本辦法所指的教育移動應用是以教職工、學生、家長為主要用戶,以教育、學習為主要應用場景,服務于學校教學與管理、學生學習與生活以及家校互動等方面的互聯網移動應用程序。
第三條教育移動應用的備案分為提供者備案和使用者備案。提供者備案按照“全國統一標準、各省分頭實施、單位屬地備案”的原則開展,使用者備案根據隸屬關系向主管教育行政部門備案。
第四條教育移動應用備案依托國家數字教育資源公共服務體系(以下簡稱公共服務體系)為教育移動應用提供信息化支撐,實現備案全程網上辦理,一省備案全國有效,切實減輕企業和學校的負擔。備案結果網上公示,接受社會公眾查詢。
第二章 工作職責
第五條教育部負責統籌教育移動應用備案管理工作,制定教育移動應用備案管理辦法,明確備案條件。組織直屬單位和部屬高校開展教育移動應用使用者備案。指導省級教育行政部門做好本地區備案工作。
第六條省級教育行政部門負責統籌本地區教育移動應用備案管理工作。組織本地區的教育移動應用提供者開展提供者備案,組織所屬單位并指導本地區的教育行政部門和學校做好使用者備案。
第七條教育移動應用提供者(以下簡稱提供者)應按照本辦法的要求通過公共服務體系進行提供者備案,并配合注冊地省級教育行政部門做好備案審核工作。
第八條教育行政部門及其所屬單位、各級各類學校是教育移動應用的機構使用者(以下簡稱使用者),應建立教育移動應用的選用制度,選用已完成提供者備案的教育移動應用,并通過公共服務體系進行使用者備案。
第三章 提供者備案
第九條提供者應在完成互聯網信息服務(ICP)備案和網絡安全等級保護定級備案后,進行提供者備案。
第十條教育行政部門、學校、企業和社會組織均向其住所地或注冊地省級教育行政部門進行提供者備案。省級教育行政部門開發的教育移動應用向教育部進行備案。小程序、企業號等平臺第三方應用統一到平臺方提交備案信息,并由平臺方向教育部共享備案信息。
第十一條提供者備案實行“一省備案,全國有效”。提供者在注冊地備案后,在其他地區開展業務無需重復備案。各子公司(分公司)或分支機構開發的教育移動應用,由總公司統籌匯總并向總公司注冊地的省級教育行政部門進行備案。
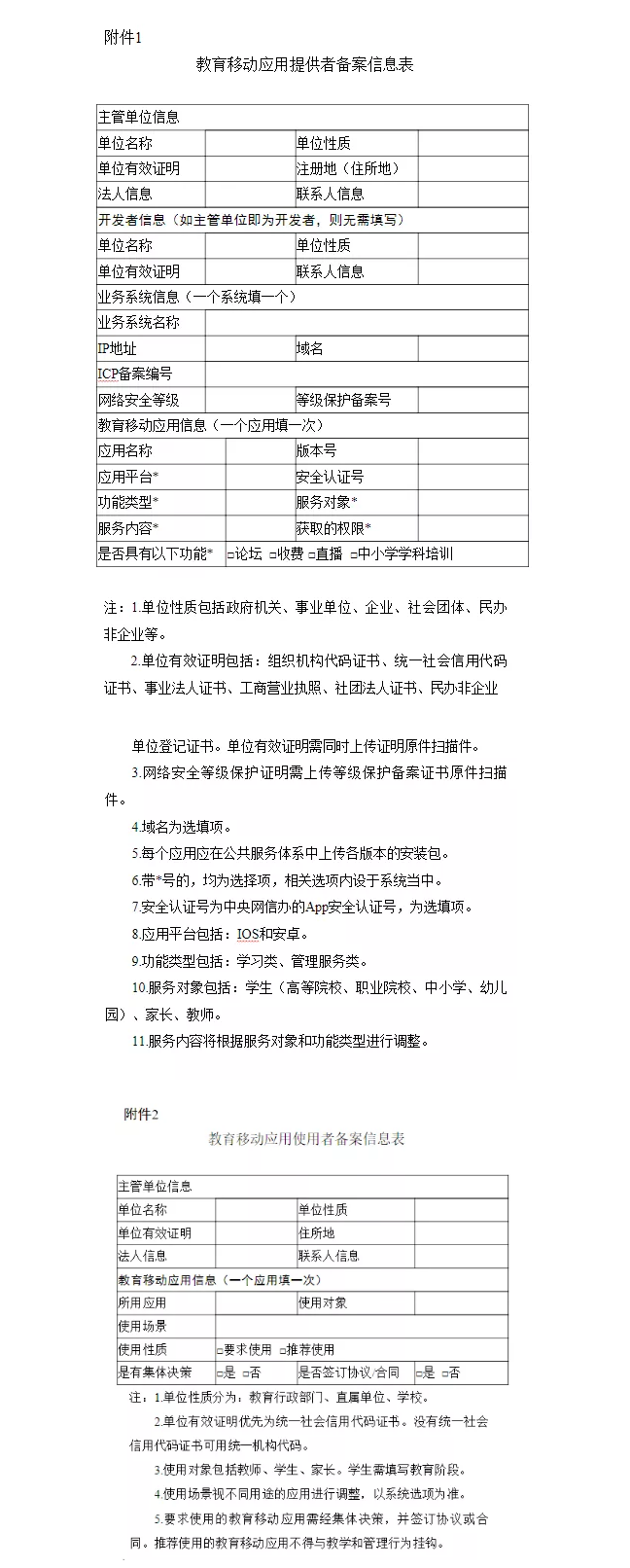
第十二條提供者應登錄公共服務體系,準確填寫《教育移動應用提供者備案信息表》(附件1),包括企業信息、業務系統信息和教育移動應用信息。
第十三條省級教育行政部門對其填報的備案信息進行核驗,信息有誤的應在10個工作日內通過公共服務體系反饋提供者。提供者應在收到反饋后的10個工作日內補充提交材料,逾期未反饋視同放棄備案。公共服務體系與國家數據共享交換平臺建立信息共享,為備案信息審核提供數據支撐和決策參考。
第十四條省級教育行政部門對備案材料齊全、信息準確且符合要求的提供者,應在備案信息提交10個工作日內完成備案并編號,備案信息將通過公共服務體系向社會公布。提供者應在教育移動應用中公示備案信息以便用戶查詢。
第十五條提供者已有備案信息發生變化的,應在10個工作日內登錄公共服務體系更新備案信息,并重新進行備案核驗。
第十六條教育部將建立完善與網信、電信、公安等職能部門的協助機制,共同指導應用商店等移動應用分發平臺落實監督責任,規范教育移動應用的管理,并推動將提供者備案作為教育移動應用上架應用商店的重要條件。
第四章 機構使用者備案
第十七條自主開發、自主選用和上級部門要求使用的教育移動應用均應進行使用者備案。
第十八條使用者應登錄公共服務體系,在已完成提供者備案的教育移動應用中進行勾選,并填寫《教育移動應用使用者備案信息表》(附件2),完成使用者備案。
第十九條根據“逐級管理、分級負責”的原則,學校和所屬單位的使用者備案信息由其主管教育行政部門進行確認,教育行政部門的使用者備案信息由上級教育行政部門進行確認。
第二十條使用者已有備案信息發生變化的,應在10個工作日內及時登錄公共服務體系更新備案信息,并提請重新確認。
第二十一條使用者自主開發,服務于本單位內部管理且不對外單位提供服務的教育移動應用,應在使用者備案時勾選“自研自用”的選項,并提交提供者備案信息。自研自用的教育移動應用按行政隸屬關系進行備案。
第五章 監督管理
第二十二條通過公共服務體系公布提供者和使用者備案信息供社會公眾查詢。同時,在公共服務體系建立投訴舉報通道,接受社會公眾的投訴舉報。
第二十三條教育部對各地教育移動應用備案情況進行檢查,定期通報教育移動應用備案工作進展。同時,將教育移動應用備案情況納入網絡安全責任制等相關考核評價。對備案工作落實不到位的教育行政部門和學校予以約談、通報。
第二十四條教育移動應用存在違法違規或違反《意見》要求且整改不及時的,將列入教育移動應用提供者黑名單,向教育系統通報,并撤銷涉事教育移動應用備案。涉事單位六個月內不得再提交備案申請。
第六章 附則
第二十五條本辦法解釋權歸教育部。
第二十六條各省級教育行政部門可根據本辦法制定本地區教育移動應用備案的實施細則。
第二十七條本辦法自發布之日起實施。

13560189272
地址:廣州市天河區黃埔大道西201號金澤大廈808室